SGA (sécheurs de gaz)

Sécheurs de gaz pour laboratoire

Les points forts :

  • Garantit une analyse de gaz sans aucun résidu d'eau
  • Fabrication industrielle robuste
  • Faible niveau sonore
  • Installation rapide
  • Circuit de refroidissement en Inox
  • Jusqu'à 3 circuits gérés par appareil
Demander un devis

En standard

  • Compresseur hermétique à piston
  • Régulation par thermostat électronique
  • Condenseur à air
  • Détendeur automatique
  • Circuit de refroidissement en Inox 316L à faible teneur carbone
  • Vanne d’injection de gaz chauds
  • Prise d’alimentation filtrée anti réjection pour la protection de l’électronique embarquée dans les analyseurs
  • Carrosserie tôle électrozinguée
  • Peinture RAL7032 texturée
  • Documentation complète
  • Garantie 18 mois (sauf accord spécial)
Face avant sécheurs de gaz SGA

Face avant SGA

Face arrière sécheurs de gaz SGA

Face arrière SGA

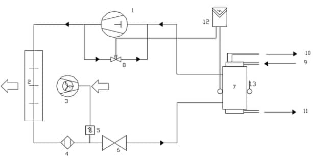
Circuit frigorifique des sécheurs de gaz SGA Eurodifroid

Circuit frigorifique SGA

Caractéristiques techniques


SGA 400-1ND SGA 400-2ND SGA 400-3ND
Alimentation électrique
Type Monophasé Monophasé Monophasé
V-Hz 230-1-50 230-1-50 230-1-50
Puissance frigorifique W nc nc nc
Puissance absorbée A35A35
(+35°C interne armoire, +35°C ambiant)
W 160 160 160
Fluide frigorigène Type R134a R134a R134a
Intensité électrique
nominale / maxi
A nc / nc nc / nc nc / nc
Protection ligne A nc nc nc
Indice d’étanchéité IP nc nc nc
Temp. fonctionnement maxi °C +40 +40 +40
Niveau sonore dB(A) nc nc nc
Dimensions H (mm) 240 240 290
L (mm) 425 440 440
P (mm) 300 310 310
Poids kg nc nc nc
Valeurs non contractuelles / Plus d’informations concernant les dispositifs de climatisation et de refroidissement sur AFCE.

 


Schémas

(légende)

  1. Compresseur
  2. Condenseur à air
  3. Ventilateur
  4. Déshydrateur
  5. Variateur de vitesse
  6. Détendeur
  7. Séparateur d’eau
  8. Électrovanne gaz chaud
  9. Entrée de gaz
  10. Sortie de gaz
  11. Évacuation des condensats
  12. Régulateur de température
  13. Sonde PT100

Aller plus loin : conception de nos sécheurs de gaz SGA


Les sécheurs de gaz EURODIFROID permettent de s’assurer de l’absence d’eau dans les analyseurs.

Ils fonctionnent selon le principe dit de « détente directe » : le gaz à refroidir entre dans un échangeur-séparateur refroidi par le gaz réfrigérant en évaporation.

L’eau (ou condensats) est alors « piégée » dans la partie basse du séparateur et peut être évacuée par gravité ou par pompe péristaltique.

La température de sortie du gaz est régulée et maintenue constante par une vanne d’injection de gaz chauds assurant un point de rosée de +1°C.

Chaque sécheur peut être réalisé en 1,2 ou 3 circuits indépendants.

Livrés prêts à l’emploi, ils sont chargés en gaz sans CFC.

Le circuit de refroidissement est en inox 316 L (pou » Low Corbon ») qui offre une bien meilleure tenue à la corrosion ou à la fissuration.

> Besoin de confirmer si ces sécheurs de gaz peuvent répondre à votre problématique? Contactez nos spécialistes.

Découvrir d'autres solutions de refroidissement


Échangeur eau/eau (fin de ligne)
Echangeurs eau/eau (Refroidissement)
ECH (échangeurs eau/eau)
Lire la suite
Échangeurs air-eau aéroréfrigérants - AERO Stefani
Echangeurs air/eau (ou aéroréfrigérants)
AERO Stefani (aéroréfrigérants)
Lire la suite
Skids hydrauliques Eurodifroid
Skids hydrauliques (Refroidissement)
Skids hydrauliques
Lire la suite
Anciens appareils de refroidissement Eurodifroid
Anciens produits (Refroidissement)
Anciens produits – REFROIDISSEMENT
Lire la suite
Refroidisseurs d'eau industriel à intégrer ERI de Eurodifroid
Refroidisseurs actifs (Refroidissement)
ERI (refroidisseurs)
Lire la suite
Gamme de refroidisseurs immergés (à serpentin) SCI
Refroidisseurs actifs serpentin immergé (Refroidissement)
SCI (refroidisseurs immergés)
Lire la suite
Gamme de refroidisseurs d'eau pour laboratoires et centres de recherche
Refroidisseurs actifs (Refroidissement)
LABO (refroidisseurs)
Lire la suite
Refroidisseurs d'eau /ou d'huile RFC Eurodifroid pour applications industrielles
Refroidisseurs actifs (Refroidissement)
RFC (refroidisseurs)
Lire la suite
Refroidisseurs d'eau et d'huile sur mesure RFI par Eurodifroid
Refroidisseurs actifs (Refroidissement)
RFI (refroidisseurs)
Lire la suite
Refroidisseurs d'eau TRA par Eurodifroid
Refroidisseurs actifs (Refroidissement)
TRA (refroidisseurs)
Lire la suite
Refroidisseurs immergés actifs sur mesure SC / RSC
Refroidisseurs actifs serpentin immergé (Refroidissement)
SC / RSC (refroidisseurs immergés)
Lire la suite
Sécheurs de gaz SGA Eurodifroid
Sécheurs de gaz (Refroidissement)
SGA (sécheurs de gaz)
Lire la suite
Sécheurs de gaz SGA Eurodifroid
Echangeurs air/eau (ou aéroréfrigérants)
AERO (aéroréfrigérants)
Lire la suite
Conception et fabrication française Eurodifroid

Conception et fabrication France

et compléments produits Texa

Attestation capacité frigo catégorie 1

Attestation de capacité

Manipulation de fluides frigorigènes, Catégorie 1

Ce site est enregistré sur wpml.org en tant que site de développement. Passez à un site de production en utilisant la clé remove this banner.